menu
Home
Actueel
Actueel
Nieuwsberichten
Gebiedsregisseur
Over ons DBS
Over ons DBS
Wie zijn wij
Missie, Visie en Doelstelling
Contact
Swifterbant
Swifterbant
Dorpslied Swifterbant
DKAR, Dorpskern Adviesraad
Evenementen
Kruidentuin
Historie Swifterbant
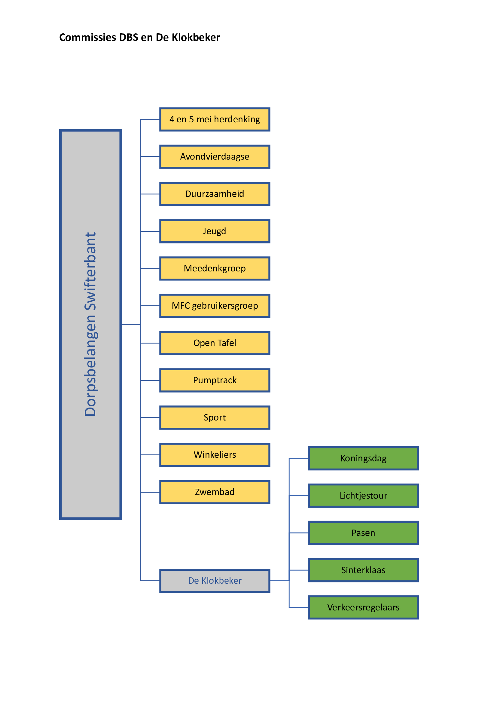
Commissies
Commissies
4 en 5 mei
Avondvierdaagse
Meedenkgroep
Open Tafel
Sport
Zwembad
De Klokbeker
Lid worden
Meehelpen
Zoeken
Home
Actueel
Over ons DBS
Swifterbant
Commissies
Lid worden
Meehelpen
Zoeken
Nieuwsberichten
Gebiedsregisseur
Wie zijn wij
Missie, Visie en Doelstelling
Contact
Dorpslied Swifterbant
DKAR, Dorpskern Adviesraad
Evenementen
Kruidentuin
Historie Swifterbant
4 en 5 mei
Avondvierdaagse
Meedenkgroep
Open Tafel
Sport
Zwembad
De Klokbeker
Home
/
Commissies
DBS Commissies
Aantal inwoners
Swifterbant
6492
Nieuwe inwoners
1 juni 2025
Snel naar
Actueel
Missie, Visie en doelstelling
Evenementen
Lid worden
Onze sponsoren
Colofon
Privacy verklaring
Sitemap
© 2024 Dorpsbelangen Swifterbant
Ontwerp en realisatie
PM Webdesign
|
Fotografie:
Meinica Zwart
, Kobi Jansingh en eigen foto's